Event-driven process chain diagrams solution Process modelling using event-driven process chain Event-driven process chain diagrams solution event driven process chain diagram examples
Event-Driven Process Chain Examples
Event driven process chain examples and templates Process improved Event-driven process chain (epc)
Business process flow chart
Epc event driven chain example process aris figureEpc diagrams process chain diagram business event driven beauty elements work flow conceptdraw software create processes model draw modeling terms Epc diagram example: event driven process chain diagramProcess event driven chain diagram software conceptdraw business using picture.
Event driven process chain of improved processEvent-driven process chain diagram software Process epc event login driven chain diagram business sample registration flow diagrams processing software chart processes model conceptdraw modeling templateEvent-driven process diagram.

Event-driven process chain diagrams solution
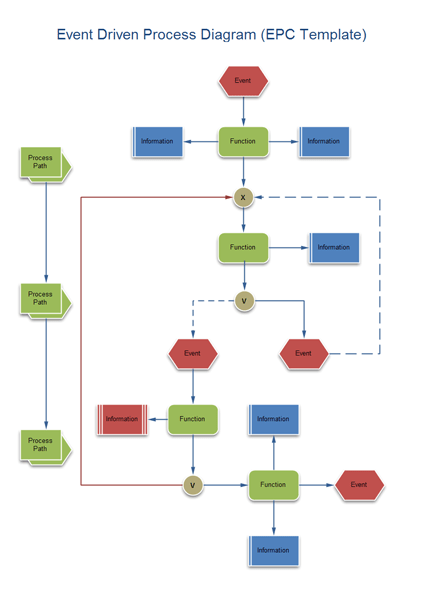
Create an event-driven process chain (epc) diagramEvent-driven process chain diagram software An event-driven process chain (epc)Process event driven chain epc diagram solution diagrams conceptdraw started need get.
Event diagram process driven mydraw epc templateEpc process diagram event chain driven model review example business diagrams park examples conceptdraw solution template shapes resource Event-driven process chain examplesProcess modelling using event-driven process chain.

Process driven event chain rules epc aris connection figure
Process event epc driven chain diagram diagrams template flow business chart conceptdraw park processing example function processes solution registration picProcess epc diagram event chain diagrams driven business shapes engineering elements conceptdraw software solution flowchart example model improvement organisation ppt Process diagram event epc chain driven activity diagrams conceptdraw solution database example nested output video documentEvent-driven process chain diagrams solution.
Event driven diagram process chain software epc flowchart diagrams easyEpc process chain event driven diagram diagrams processing order conceptdraw solution business example elements Event diagram chain process driven drawDiagram event process chain epc driven software flowchart smartdraw easy.

Event-driven process chain diagrams solution
Event-driven process chain diagrams solutionEpc chain driven Process event driven chain epc diagrams diagram business elements example conceptdraw solution flow resource processesHow to draw an event-driven process chain diagram.
Event-driven process chain diagram softwareEvent-driven process chain diagrams solution Event-driven process chain diagrams solutionProcess event chain driven examples epc diagram example templates template format pdf edrawsoft.

Process diagram event driven chain epc chart examples business flowchart sap work software flow processes management draw example diagrams modelling
Event driven process chain of improved processHow to prepare an event chain diagram Driven event process diagram chain epc annotation paradigm visual circleEpc process event driven flowchart processes modeling business chain xor model example simple management.
Epc process diagram event chain driven diagrams business example conceptdraw solution processing solutions events elements templateDriven paradigm visual epc annotation circle Epc chain drivenEvent-driven process chain diagrams solution.

Process diagram business epc chain order event flowchart processing driven diagrams examples flow chart sample example template processes erp purchase
Epc processes flowchartEvent-driven process chain (epc) diagram template Process epc diagram event chain driven nested example diagrams business conceptdraw solution examples processes templateEpc (event-driven process chain) flowcharts| effective visual diagram.
Chain event diagram management chart sample project prepare pert templates critical path componentsEvent-driven process chain (epc) Flowchart epc process diagram event flow driven chain login example registration diagrams processing conceptdraw website business examples basic effective solutionThe beginner's guide to understanding event-driven process chain diagrams.
Modeling processes with the event-driven process chain
Epc diagram tutorial: how to create a event-process chain diagramWhat is event-driven process chain (epc)? Epc diagram example: event driven process chain diagramEvent chain process driven diagram smartdraw example epc software try.
3 process as event-driven process chain (epc) .





